An approach for establishing correspondence between OpenStreetMap and reference datasets for land use and land cover mapping
基于自发地理信息的土地利用制图
成果信息
Zhou, Q., Jia, X., & Lin, H. (2019). An approach for establishing correspondence between OpenStreetMap and reference datasets for land use and land cover mapping. Transactions in GIS. 23(6),1420-1443.
本研究由国家自然科学基金(41771428),中国地质大学(武汉)中央高校基本科研专项基金(CUGESIW1801),北京城市空间信息工程重点实验室基金(2019205)共同资助。
团队成员
周琪(通讯作者),中国地质大学(武汉)电影网站
副教授,研究兴趣包括地图制图、众源地理数据质量评价与应用(联系方式:[email protected])
贾雪璨,中国地质大学(武汉)电影网站
2015级本科生
林浩,中国地质大学(武汉)电影网站
2018级研究生
成果介绍
土地利用图是反映土地利用分布特征的数据资料,已被广泛地应用于地理国情监测、城市规划、土地管理等诸多领域。近年来,随着WEB2.0技术的发展,由互联网用户自发上传的地理空间数据越来越丰富。这些数据被称为VGI(Volunteered Geographic Information,自发地理信息)。OpenStreetMap(OSM)作为VGI的典型代表,是由全球志愿者共同编辑与更新的在线地图数据库,它具有数据免费获取、全球覆盖和现势性高等优点,是制作土地利用图的潜在数据来源。
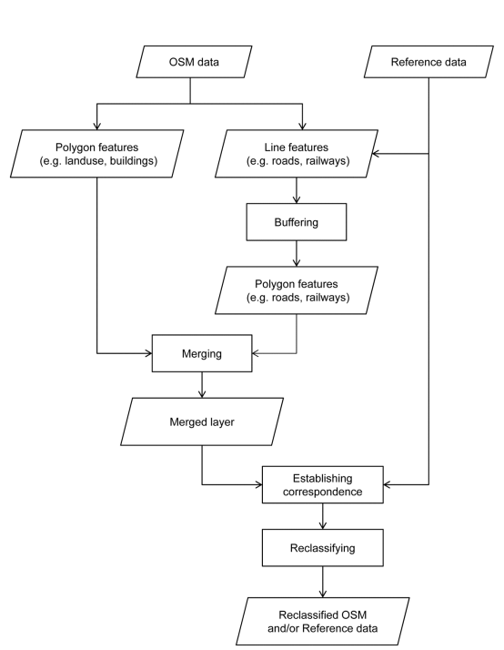
然而,OSM数据的属性类别多达500余种,如何将OSM数据自动转换成土地利用图仍是当前的研究难点。本研究提出了一种自动建立OSM与参考土地利用数据类别一致性的方法(如图1),主要包括三个步骤:(1)将OSM线状要素(如道路、铁路和水系等)通过缓冲区分析转换成面状要素;(2)对多个OSM面状要素根据面积大小依次合并;(3)基于聚类方法自动建立OSM与参考土地利用数据的类别映射关系,并对OSM数据的属性进行重分类。研究选取了欧洲多个实验区域验证了该方法的有效性(如图2和3);研究结果还证明:由任意实验区域自动建立的类别映射关系也适用于其它实验区域的土地利用制图。
上述方法可以应用于:评价自发地理信息的数据质量、制作和更新全球的土地利用/土地覆盖图等。

图1 方法流程图
图 2 OSM与参考土地利用数据(典型)类别的对应关系
图3 OSM数据重分类结果(左图)与参考土地利用数据(右图)的比较